Study of Frequency Response of Low-Pass and High-Pass Filters Using Op-Amp
Running this experiment? Please set the simulation type to AC Analysis.
Aim
Apparatus & Software
| Component | Quantity |
|---|---|
| Function Generator | 1 |
| Oscilloscope | 1 |
| DC Supply (+15V, -15V) | 1 |
| Bread Board | 1 |
| 5.6 kΩ Resistor | 2 |
| 2.8 nF Capacitor | 1 |
| Connecting Wires | As required |
| Op-Amp 07 | 1 |
Theory
Pre-Lab / Circuit Diagram

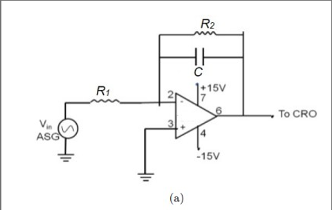
Fig (a): Theoretical Diagram of Low-Pass Filter (R1 = Rf = 5.6 kΩ, C = 2.8 nF, fc = 10 kHz).

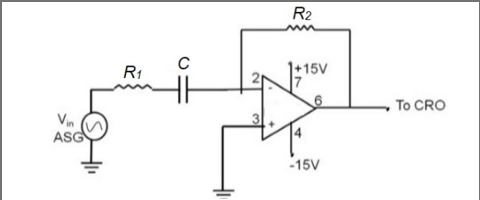
Fig (c): Theoretical Diagram of High-Pass Filter (R1 = Rf = 5.6 kΩ, C = 2.8 nF, fc = 10 kHz).
Procedure
- Design and realize a first-order active low-pass filter with R1 = Rf = 5.6 kΩ and C = 2.8 nF for a cutoff frequency of 10 kHz.
- Connect the circuit on a breadboard with Op-Amp 07 powered by ±15V DC supply.
- Apply a 1 Vpp AC sinusoidal input from the function generator.
- Vary the input frequency from 10 Hz to 500 kHz.
- Record the output voltage (Vout) at each frequency step using the oscilloscope.
- Calculate gain (Vout/Vin) at each frequency and plot gain vs log(frequency) to obtain the frequency response curve.
- Design and realize a first-order active high-pass filter with R1 = Rf = 5.6 kΩ and C = 2.8 nF for a cutoff frequency of 10 kHz.
- Apply a 1 Vpp AC sinusoidal input and vary frequency from 10 Hz to 1 MHz.
- Record Vout at each frequency step using the oscilloscope.
- Calculate gain (Vout/Vin) at each frequency and plot gain vs log(frequency) to obtain the frequency response curve.
- Verify the −3 dB point by checking the gain at the cutoff frequency (expected ≈ 0.707).
Simulation / Execution
Content coming soon...
Observations

Output waveform of Low-Pass Filter at Cutoff Frequency (10 kHz). Measured Vout ≈ 696 mV, Vin = 1 V.
| Frequency (Hz) | log(f) | Vout (mV) |
|---|---|---|
| 10 | 1.00 | 1.16 |
| 100 | 2.00 | 1.14 |
| 500 | 2.70 | 1.12 |
| 1000 | 3.00 | 1.08 |
| 2500 | 3.40 | 1.04 |
| 5000 | 3.70 | 1.00 |
| 7500 | 3.88 | 0.86 |
| 10000 | 4.00 | 0.70 |
| 12500 | 4.10 | 0.64 |
| 15000 | 4.18 | 0.52 |
| 20000 | 4.30 | 0.35 |
| 25000 | 4.40 | 0.16 |
| 50000 | 4.70 | 0.14 |
| 75000 | 4.88 | 0.12 |
| 100000 | 5.00 | 0.08 |
| 500000 | 5.70 | 0.08 |

Frequency Response of the Low-Pass Filter — Gain (Vout/Vin) vs Frequency (Hz) on log scale.

Output waveform of High-Pass Filter at Cutoff Frequency (10 kHz). Measured Vout = 752 mV, Vin = 1 V.
| Frequency (Hz) | log(f) | Vout (mV) |
|---|---|---|
| 10 | 1.00 | 14 |
| 100 | 2.00 | 16 |
| 500 | 2.70 | 64 |
| 1000 | 3.00 | 114 |
| 2500 | 3.40 | 270 |
| 5000 | 3.70 | 492 |
| 7500 | 3.88 | 644 |
| 10000 | 4.00 | 752 |
| 12500 | 4.10 | 860 |
| 15000 | 4.18 | 888 |
| 25000 | 4.40 | 976 |
| 50000 | 4.70 | 1020 |
| 100000 | 5.00 | 1060 |
| 250000 | 5.40 | 1080 |
| 500000 | 5.70 | 1100 |
| 1000000 | 6.00 | 1140 |

Frequency Response of the High-Pass Filter — Gain (Vout/Vin) vs Frequency (Hz) on log scale.
Calculations
Results & Analysis
| Filter Type | Design fc | Measured Gain at fc | Theoretical Gain at fc |
|---|---|---|---|
| Low-Pass Filter | 10 kHz | 0.700 | 0.707 |
| High-Pass Filter | 10 kHz | 0.752 | 0.707 |
- The low-pass filter passed frequencies below 10 kHz and attenuated higher frequencies, as expected.
- The high-pass filter passed frequencies above 10 kHz and suppressed lower frequencies, as expected.
- The measured gain at the cutoff frequency for the LPF (0.700) and HPF (0.752) closely match the theoretical −3 dB value of 0.707.
- The plotted frequency response curves clearly illustrate the intended filter behavior for both circuits.
Conclusion
Post-Lab / Viva Voce
- Q: Why is the gain of the filter at the cutoff frequency equal to 1/√2 (≈ 0.707) and not 0.5?
A: At the cutoff frequency, the impedance of the capacitor equals the resistance (Xc = R), so the reactive and resistive components are equal. The output is taken across one of two equal-magnitude impedances, but since they are 90° out of phase, the total impedance is √2 times each individual impedance. This results in a voltage division by √2, giving a gain of 1/√2. The power at this point is half the passband power (−3 dB), which is why it is called the half-power point, not the half-voltage point. - Q: In an inverting op-amp filter, the DC gain is set by −Rf/R1. If you wanted to make a unity-gain low-pass filter, what constraint would that impose on the components, and what trade-off would you face?
A: For unity gain, Rf = R1 is required. However, the cutoff frequency of the LPF is fc = 1/(2πRfC), so fixing Rf = R1 ties the gain and cutoff frequency together through the same resistor. You cannot independently adjust gain and cutoff frequency — changing R1 or Rf to tune gain will simultaneously shift fc unless the capacitor value is re-calculated. This lack of independent control is a limitation of the simple first-order inverting topology. - Q: What happens to the phase relationship between input and output as frequency increases in a first-order low-pass filter?
A: At very low frequencies, the capacitor impedance is very high and contributes little, so the phase shift is approximately 180° (due to the inverting configuration). As frequency approaches the cutoff frequency fc, the phase contribution of the RC network adds an additional −45°, giving a total of −225° (or equivalently −45° relative to the ideal inverting output). At very high frequencies, the additional phase lag approaches −90°, giving a total of −270°. So the RC network adds a phase lag that varies from 0° to −90° as frequency increases. - Q: If the observed cutoff frequency is lower than the designed value, what are the most likely causes and how would you correct each?
A: The most likely causes are: (1) The actual capacitance is higher than the nominal value due to component tolerance — verify with an LCR meter and replace if needed. (2) Breadboard parasitic capacitance adds to the circuit capacitance — use a PCB or minimize wire lengths. (3) The actual resistance is higher than nominal — measure with a multimeter. The cutoff frequency can be restored by reducing either R or C proportionally, since fc = 1/(2πRC). - Q: Why does the frequency response of the practical filter deviate from the ideal 'brick wall' response, and why can a linear circuit never achieve a true brick wall?
A: A brick wall filter would require an instantaneous, discontinuous transition between passband and stopband, which mathematically corresponds to an infinite-order transfer function with infinitely many poles. A physical linear circuit can only implement a finite number of poles (each real passive or active component contributes at most one pole), so the roll-off is always gradual. Furthermore, the Paley–Wiener theorem from signal processing proves that any causal, physically realizable filter cannot have a perfectly sharp frequency cutoff. - Q: How would you modify the first-order low-pass filter circuit to double its cutoff frequency without changing the capacitor value?
A: Since fc = 1/(2πRfC), doubling fc requires halving Rf. However, halving Rf would also halve the passband gain (Av = −Rf/R1). To maintain the same gain while doubling fc, both Rf and R1 must be halved simultaneously — this keeps the ratio Rf/R1 unchanged (preserving gain) while halving Rf to double the cutoff frequency.
References & Resources (Not Applicable)
This section is not required for this experiment.
Was this experiment helpful?
Your feedback helps us improve
Please Sign In to rate this experiment.