Study of Op-Amp Characteristics Using OP-07
Running this experiment? Please set the simulation type to Transient / AC Analysis.
Aim
- Common Mode Rejection Ratio (CMRR)
- Open-Loop Gain
- Gain-Bandwidth Product (GBP)
- Inverting and Non-Inverting Amplifier configurations
Apparatus & Software
| Component | Quantity |
|---|---|
| Function Generator | 1 |
| DC Supply | 4 |
| Oscilloscope | 1 |
| Bread Board | 1 |
| 10 kΩ Resistor | 2 |
| 56 kΩ Resistor | 1 |
| 100 kΩ Resistor | 1 |
| 180 kΩ Resistor | 1 |
| 47 kΩ Resistor | 4 |
| OP-Amp 07 | 1 |
Theory
Pre-Lab / Circuit Diagram

Fig 1: Inverting amplifier using OP-07 (R1 = 10 kΩ, Rf = variable).

Fig 2: Non-inverting amplifier using OP-07 (R1 = 10 kΩ, Rf = variable).

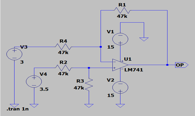
Fig 3: Differential mode circuit for CMRR measurement (all R = 47 kΩ).

Fig 4: Common mode circuit for CMRR measurement.

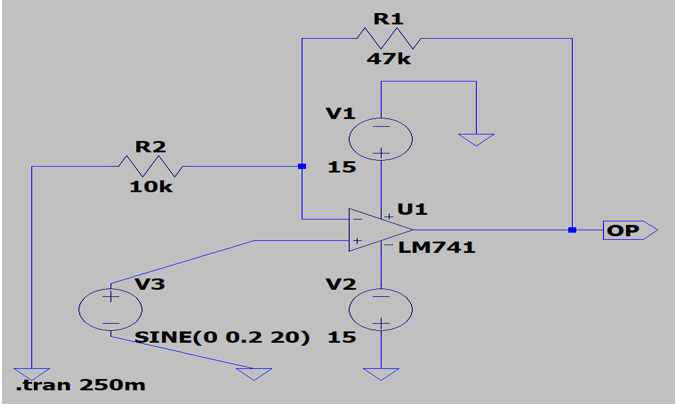
Fig 5: Bode plot circuit for GBP measurement (R1 = 10 kΩ, R2 = 47 kΩ, SINE(0 0.2 20)).
Procedure
- Assemble the inverting amplifier circuit with R1 = 10 kΩ and select Rf from {10 kΩ, 56 kΩ, 100 kΩ, 180 kΩ} to obtain gains of 1, 5.6, 10, and 18 respectively.
- Apply a sinusoidal input of 2 V amplitude at 100 Hz using the function generator.
- Observe both input and output on the oscilloscope. Measure output amplitude and calculate actual gain.
- Note that the output is inverted (180° phase shift) with respect to the input.
- Assemble the non-inverting amplifier circuit with R1 = 10 kΩ and select Rf for gains of 2, 6.6, 11, and 19.
- Apply the same input signal (2 V, 100 Hz) and measure the output amplitude.
- Verify that the output is in phase (not inverted) with respect to the input.
- Assemble the differential mode circuit (Fig 3). Apply a differential input of 500 mV. Measure the output voltage and calculate Ad.
- Assemble the common mode circuit (Fig 4). Apply a common-mode input of 1000 mV to both inputs. Measure the output and calculate Ac.
- Calculate CMRR = Ad / Ac.
- Assemble the GBP measurement circuit (Fig 5) with gain set to 11 (Rf = 47 kΩ, R1 = 10 kΩ non-inverting).
- Apply a sinusoidal input of 0.2 V and vary the frequency from 20 Hz to 2 MHz.
- Record the output voltage at each frequency and calculate gain and gain in dB.
- Plot the Bode plot and determine the upper and lower cutoff frequencies (−3 dB points).
- Calculate GBP = Mid-band gain × Bandwidth.
Simulation / Execution

LTspice simulation — Inverting amp (Rf = 56 kΩ, R1 = 10 kΩ): Input 2 V sine (green), output ~11.2 V inverted sine (blue). Gain = 5.6, matches theory exactly.

LTspice simulation — Inverting amp (Rf = 180 kΩ, R1 = 10 kΩ): Output clips at ±14 V due to ±15 V supply. Desired output of ±36 V is impossible; waveform shows flat-top clipping.

LTspice simulation — Non-inverting amp (Rf = 56 kΩ, R1 = 10 kΩ): Input 2 V sine, output ~13.2 V in-phase sine. Gain = 6.6, matches theory.

LTspice simulation — Non-inverting amp (Rf = 180 kΩ, R1 = 10 kΩ): Output clips at supply rails. In-phase but saturated waveform confirms clipping at high gain.

LTspice simulation — CMRR differential mode: Output ≈ 504 mV for 500 mV differential input. Ad ≈ 1.008.

LTspice simulation — CMRR common mode: Output ≈ 4.1 mV for 1000 mV common input. Ac ≈ 0.0041, confirming very low common-mode gain.

LTspice simulation — GBP circuit at 20 Hz: Output ≈ 2.2 Vpp for 0.2 V input, confirming mid-band gain of 11.
Observations
| Case | Rf | R1 | Expected Gain | Observed Output (V) | Observed Gain |
|---|---|---|---|---|---|
| 1 | 10 kΩ | 10 kΩ | 1 | ~2.0 | ~1 |
| 2 | 56 kΩ | 10 kΩ | 5.6 | ~11.2 V | ~5.6 |
| 3 | 100 kΩ | 10 kΩ | 10 | ~19.8 V | ~9.9 |
| 4 | 180 kΩ | 10 kΩ | 18 | ~29 V (clipped) | <18 (clipped) |

Oscilloscope — Inverting amp Case 2 (Rf = 56 kΩ): Yellow = input (2 Vpp, 1 kHz), cyan = output (~11.2 Vpp inverted). Gain ≈ 5.6, output cleanly inverted.

Oscilloscope — Inverting amp Case 4 (Rf = 180 kΩ): Output clipped at supply rails (~±14 V). Waveform shows flat-top distortion due to gain exceeding supply capacity.
| Case | Rf | R1 | Expected Gain | Observed Output | Observed Gain |
|---|---|---|---|---|---|
| 1 | 10 kΩ | 10 kΩ | 2 | ~4.0 V | ~2 |
| 2 | 56 kΩ | 10 kΩ | 6.6 | ~13.2 V | ~6.6 |
| 3 | 100 kΩ | 10 kΩ | 11 | ~22 V | ~11 |
| 4 | 180 kΩ | 10 kΩ | 19 | ~29 V (clipped) | ~14.79 (clipped) |

Oscilloscope — Non-inverting amp Case 2 (Rf = 56 kΩ): Output in phase with input, gain ≈ 6.6. No clipping observed.

Oscilloscope — Non-inverting amp Case 4 (Rf = 180 kΩ): Output saturated and clipped at supply rails. In-phase but distorted.

Oscilloscope — CMRR differential mode: Mean output ≈ 521 mV for 500 mV differential input.

Oscilloscope — CMRR common mode: Mean output ≈ 6.72 mV for 1000 mV common input. Very low common-mode gain confirms high CMRR.
| Frequency (Hz) | Log(Frequency) | Vout (V) | Gain | Gain (dB) |
|---|---|---|---|---|
| 20 | 1.301 | 2.2 | 11 | 20.83 |
| 100 | 2 | 2.2 | 11 | 20.83 |
| 500 | 2.699 | 2.2 | 11 | 20.83 |
| 1000 | 3 | 2.2 | 11 | 20.83 |
| 10000 | 4 | 2.16 | 10.8 | 20.67 |
| 50000 | 4.699 | 1.88 | 9.4 | 19.46 |
| 100000 | 5 | 1.32 | 6.6 | 16.39 |
| 150000 | 5.176 | 1.04 | 5.2 | 14.32 |
| 250000 | 5.398 | 0.568 | 2.84 | 9.07 |
| 400000 | 5.602 | 0.356 | 1.78 | 5.01 |
| 600000 | 5.778 | 0.228 | 1.14 | 1.14 |
| 900000 | 5.954 | 0.164 | 0.82 | -1.72 |
| 1200000 | 6.079 | 0.104 | 0.52 | -5.68 |
| 1600000 | 6.204 | 0.092 | 0.46 | -6.74 |
| 2000000 | 6.301 | 0.056 | 0.28 | -11.06 |

Oscilloscope — GBP at 20 Hz: Yellow = input (212 mVpp), cyan = output (2.24 Vpp). Gain ≈ 10.57, close to theoretical mid-band gain of 11.
Calculations
Results & Analysis
| Parameter | Measured Value | Remarks |
|---|---|---|
| Inverting Amplifier Gain (Rf=56k) | 5.6 | Exact match with theory |
| Inverting Amplifier Gain (Rf=100k) | ≈9.9 | ~1% error due to clipping margin |
| Non-Inverting Amplifier Gain (Rf=56k) | 6.6 | Exact match with theory |
| CMRR | 173.66 | High; ideal would be ∞ |
| Mid-Band Gain (GBP circuit) | 11 (20.83 dB) | Stable up to ~10 kHz |
| Bandwidth (GBP circuit) | ≈59.99 kHz | From Bode plot |
| Gain-Bandwidth Product (GBP) | ≈660 kHz | Within OP-07 spec |
- Inverting and non-inverting amplifier gains matched theoretical values closely for non-clipping cases.
- Output clipping observed at high gain (Rf = 180 kΩ) in both configurations — expected due to ±15 V supply limitation.
- CMRR of 173.66 is reasonably high, indicating good common-mode noise rejection. Ideal CMRR is infinite.
- The GBP of approximately 660 kHz is consistent with the OP-07 specifications.
Conclusion
Post-Lab / Viva Voce
- Q: What is CMRR and why is a high value desirable in practical Op-Amp circuits?
A: CMRR (Common Mode Rejection Ratio) is the ratio of differential-mode gain (Ad) to common-mode gain (Ac): CMRR = Ad/Ac. A high CMRR indicates that the Op-Amp amplifies the desired differential signal strongly while rejecting noise or interference that appears equally (in common mode) on both input terminals — such as 50 Hz power supply hum or electromagnetic interference. In applications like instrumentation amplifiers, ECG signal processing, and data acquisition systems, high CMRR is critical for accurate measurement of small signals in the presence of large common-mode noise. - Q: What is Gain-Bandwidth Product (GBP) and how is it used in amplifier design?
A: GBP is a constant parameter of an Op-Amp defined as the product of the closed-loop voltage gain and the corresponding bandwidth: GBP = Av × BW. Since this product is fixed for a given Op-Amp, increasing the closed-loop gain reduces the available bandwidth proportionally. For example, if GBP = 1 MHz, a gain of 10 gives bandwidth of 100 kHz, while a gain of 100 gives only 10 kHz. This is critical in amplifier design: the designer must choose a gain-bandwidth trade-off that meets both gain requirements and signal frequency requirements. The GBP is typically read from the Op-Amp datasheet. - Q: What happens to the output of an Op-Amp amplifier when the required output voltage exceeds the supply voltage?
A: When the calculated output voltage exceeds the Op-Amp's output swing capability (typically Vcc − 1 V to Vcc − 2 V for the supply rails), the output saturates or clips at the maximum achievable value. For a ±15 V supply, the output is limited to approximately ±13–14 V, not the full ±15 V. In this experiment, for Rf = 180 kΩ with a 2 V input, the ideal output would be ±36 V, which is impossible with a ±15 V supply, so the output clips at ≈ ±29 V. Clipping causes significant waveform distortion. - Q: What is the difference between open-loop gain and closed-loop gain of an Op-Amp?
A: Open-loop gain (AOL) is the gain of the Op-Amp without any external feedback — it is extremely high (typically 100,000 to 1,000,000 or more) but varies greatly with frequency and temperature, making it impractical for amplifier design. Closed-loop gain (ACL) is the gain of the amplifier when negative feedback is applied via external resistors. It is much lower but stable, predictable, and primarily determined by the resistor ratios rather than the Op-Amp's internal characteristics. For an inverting amplifier: ACL = −Rf/R1; for non-inverting: ACL = 1 + Rf/R1. - Q: Why does the gain of an Op-Amp circuit decrease at high frequencies even with a fixed Rf/R1 ratio?
A: The open-loop gain of an Op-Amp is not constant with frequency — it decreases at approximately 20 dB/decade beyond the unity gain bandwidth. As frequency increases, the available open-loop gain reduces, and the condition for ideal closed-loop gain (Av ≈ Rf/R1, assuming AOL >> Rf/R1) no longer holds. Once the open-loop gain approaches the desired closed-loop gain, the actual closed-loop gain begins to fall. Additionally, internal pole-compensation capacitors and parasitic capacitances in the circuit create further bandwidth limitations at high frequencies. - Q: How does output clipping affect the waveform shape, and what would you observe on an oscilloscope?
A: When output clipping occurs, the portion of the output waveform that would exceed the supply rail is flattened at the saturation level. For a sinusoidal input, the output waveform will appear sinusoidal in the low-amplitude region but will have flat tops and/or bottoms at the clipping voltage level, resembling a trapezoidal or quasi-square wave. On an oscilloscope, this is clearly visible as the peaks of the waveform being cut off horizontally. The clipped waveform contains harmonics of the fundamental frequency, indicating distortion. - Q: What is the significance of the unity gain bandwidth (UGB) of an Op-Amp?
A: Unity gain bandwidth (UGB) is the frequency at which the open-loop gain of the Op-Amp falls to 1 (0 dB). It is numerically equal to the GBP for a single-pole Op-Amp and is often listed on the datasheet as the gain-bandwidth product. UGB sets the absolute maximum frequency limit for amplification — beyond this frequency, the Op-Amp cannot amplify signals at all, regardless of gain setting. It is a key selection criterion when designing amplifiers for high-frequency applications. For the OP-07, the UGB is approximately 0.6–1 MHz.
References & Resources (Not Applicable)
This section is not required for this experiment.
Was this experiment helpful?
Your feedback helps us improve
Please Sign In to rate this experiment.